外网注册账号需要信用卡
外网注册账号时,信用卡验证是一种常见的支付方式。通过输入信用卡信息,完成快速注册和身份验证。这种方式能确保账户安全,同时提供便捷支付选项。信用卡验证流程简单,确保用户快速享受网络服务。...
TIME2026-04-04 00:36:47|
|
资讯 外网注册账号需要信用卡外网注册账号时,信用卡验证是一种常见的支付方式。通过输入信用卡信息,完成快速注册和身份验证。这种方式能确保账户安全,同时提供便捷支付选项。信用卡验证流程简单,确保用户快速享受网络服务。... 2026-02-07 - [阅读全文]
如何用华为电话手表发信息华为电话手表可便捷发送信息。使用者只需在手表上打开消息应用,选择联系人或输入文字,即可发送短信或即时消息。操作简便,适合忙碌生活中的快速通讯需求。... 2026-01-23 - [阅读全文]
美团为什么打不了骑手电话美团作为一家外卖平台,为了保护骑手和顾客的隐私和安全,通常不直接公开骑手电话。骑手在接单后可通过美团系统内置的通讯功能与顾客沟通,确保交易的顺利进行。无法直接拨打骑手电话是美团平台设计的结果。... 2025-12-23 - [阅读全文]
农业银行短信提醒服务怎么开通的呢怎么关闭开通农业银行短信提醒服务可携带身份证和银行卡到银行柜台办理,或拨打银行客服电话。取消短信提醒服务可通过银行柜台、网上银行或拨打客服电话。具体流程可咨询银行工作人员。... 2025-12-03 - [阅读全文]
已注册新微信号怎样找回原来的微信如果已经注册了新的微信号,但忘记了原来的微信简介,可以尝试通过微信官方客服或者申诉找回。如果曾经绑定过手机号或邮箱,也可以通过这些方式找回简介。不过,具体能否找回简介需视情况而定,建议尽快联系微信客服查询。... 2025-11-14 - [阅读全文]
突然连续有国外电话打进来怎么回事连续有国外电话打进来可能是多种原因,如个人信息泄露、随机拨打或诈骗电话。建议保持警惕,谨慎接听。若频繁出现,可联系运营商或相关部门协助处理。加强个人信息保护,避免不必要的风险。... 2025-11-06 - [阅读全文]
银行卡扣费为什么不发短信银行卡扣费不发送短信通知,可能是因为银行短信通知服务需要额外付费订阅,且部分银行对小额交易不发送通知。也有可能是手机信号问题或手机短信功能设置问题导致接收不到通知。... 2025-11-05 - [阅读全文]
登录淘宝每次都要验证码吗安全吗淘宝登录不一定每次都需要验证码,但为保障安全,建议定期更换密码并启用双重验证。使用官方认证的链接和方式登录,避免泄露个人信息。淘宝安全系统保护用户信息,但用户自身也需注意保护账户安全。... 2025-10-23 - [阅读全文]
中国银行短信是什么样的中国银行短信服务是一种便捷的通知方式,通过发送短信,及时告知客户账户变动、支付确认等信息。短信内容简洁明了,包含交易时间、交易金额、交易类型等关键信息,保障客户随时掌握账户动态。... 2025-10-17 - [阅读全文]
短信查实名制怎么发短信给别人短信查实名制给别人简介,可以这样发:,,“您好,为确认您的身份信息,特发短信查询。请提供您的姓名和身份证号码后四位,以便我们进行实名制验证。感谢您的配合。”,,此操作需对方同意并自愿提供信息,确保信息安全和隐私。... 2025-09-26 - [阅读全文]
58同城以前的手机号不用了我曾在58同城注册时使用了之前的手机号,但现在该手机号已不再使用。因联系方式变更,无法接收验证码等信息,导致无法登录或进行账号操作。正在寻找解决方案,希望能顺利处理这一问题。... 2025-08-29 - [阅读全文]
短信群发怎么方便发送给别人短信群发便捷方式简介:可选用专业的短信群发软件或平台,输入联系人列表,编写统一短信内容,一键发送。此方式快速高效,节省时间,适用于商务通知、节日祝福等场景。... 2025-08-24 - [阅读全文]
往香港发短信要钱吗怎么发不出去往香港发送短信是需要收费的,具体费用可以咨询运营商。发不出去的原因可能是手机号码错误、运营商问题、网络问题等。建议检查后再发送,或联系运营商寻求帮助。... 2025-08-15 - [阅读全文]
爱奇艺微信手机号解绑爱奇艺微信手机号解绑是指用户解除在爱奇艺平台上与微信绑定的手机号码。用户可通过爱奇艺APP或官网,进入账号安全页面,选择解绑微信手机号,以解除该绑定关系。此过程旨在保护用户隐私和账户安全。... 2025-08-05 - [阅读全文]
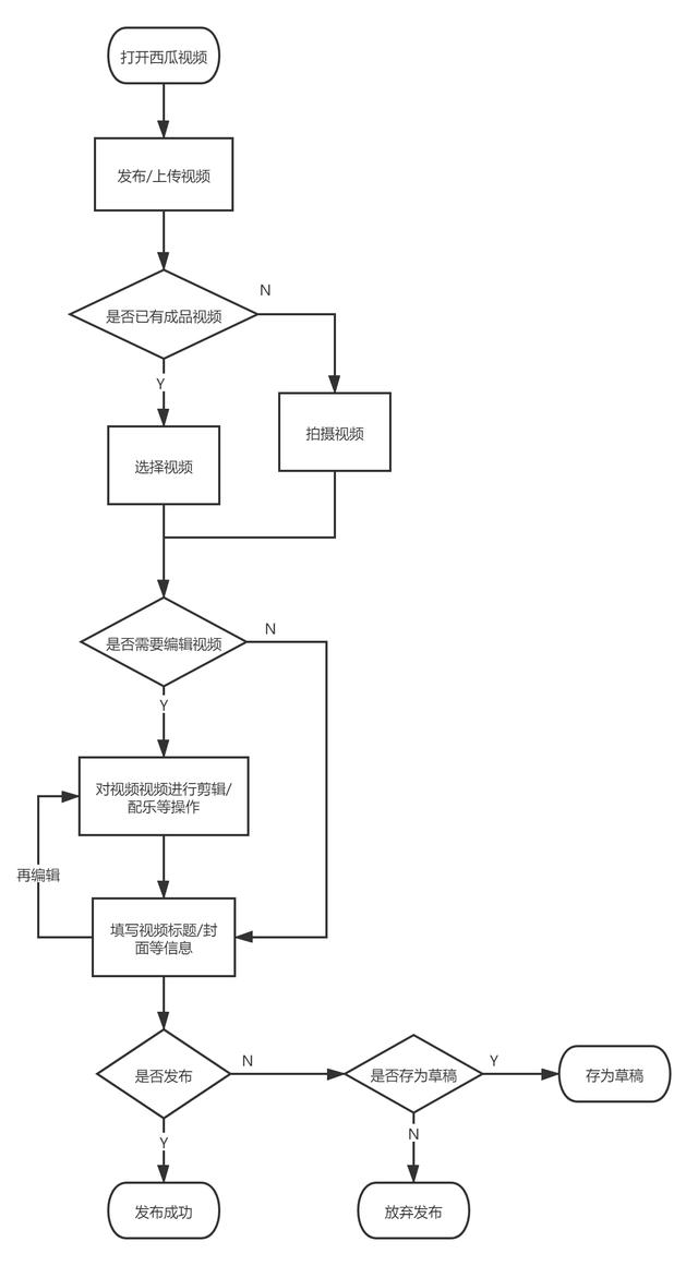
西瓜视频账号注册流程图西瓜视频账号注册流程简介:访问西瓜视频网站或APP,点击注册按钮,输入手机号,设置密码,接收验证码,验证通过后设置昵称和头像,阅读并同意相关协议,即可完成注册。... 2025-07-06 - [阅读全文]
短信认证的转账是那种短信认证的转账是一种便捷的转账方式,用户在进行转账时,需通过银行发送的验证码确认身份,确保交易安全。这种方式操作简单,安全可靠,适用于日常小额转账交易。... 2025-07-02 - [阅读全文]
中级人民法院短信通知已收案【中级人民法院通知】您提交的案件已正式收案,详细信息将随后通过正式文书通知。请留意短信及邮件,保持联系方式畅通。感谢您的配合,案件进展将及时通知。... 2025-07-02 - [阅读全文]
|